ENGLISH
简体版
聯系我們
網站地圖
免責聲明
網站首頁
走進萬國
核心竟爭力
樣品世界
投資者關系
新聞中心
人才戰略
聯系方式
EDIA CENTRE
新聞中心
>>
企業動態
行業資訊
新聞稿
傳媒查詢
您的位置:
網站首頁
>> 新聞中心 >> 企業動態
企業動態
MEDIA CENTRE
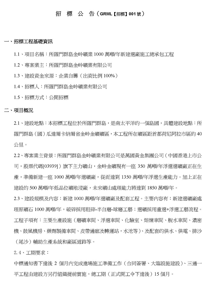
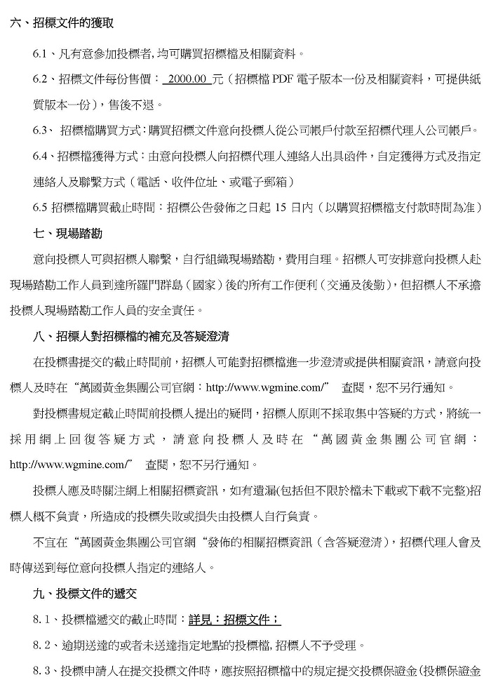
招標公告(GRML【招標】001號)
時間:2025-06-24
點擊:328